新乡

您当前位置:新乡人事考试网 > 新乡公务员 > 招考信息 > 关于做好河南省2022年成人高校招生考试考生防疫健康

关于做好河南省2022年成人高校招生考试考生防疫健康上报公告

2022-10-25 15:05:51 新乡人事考试网 //xinxiang.huatu.com/ 文章来源:微信公众号

  【导读】华图新乡人事考试网同步微信公众号发布:关于做好河南省2022年成人高校招生考试考生防疫健康上报公告,详细信息请阅读下文!如有疑问请加【交流群汇总】 ,更多资讯请关注新乡华图微信公众号(xinxiang-huatu) 。

关于做好河南省2022年成人高校招生考试考生防疫健康上报的公告

目前,疫情防控形势依然复杂严峻,为了统筹做好疫情防控和考试组织工作,全力帮助考生安全顺利参加我省2022年成人高校招生全国统一考试,自10月25日18点起所有参加今年成人高考的考生须在24小时内完成首次健康打卡上报。考生未按时完成首次健康打卡上报的,将影响考生按时打印准考证。健康打卡方式,考生通过手机应用商店查找“健康上报”APP(操作说明”可点击左下角“阅读原文”链接下载查看),下载安装后按照提示上报考生当前位置及健康状态信息。

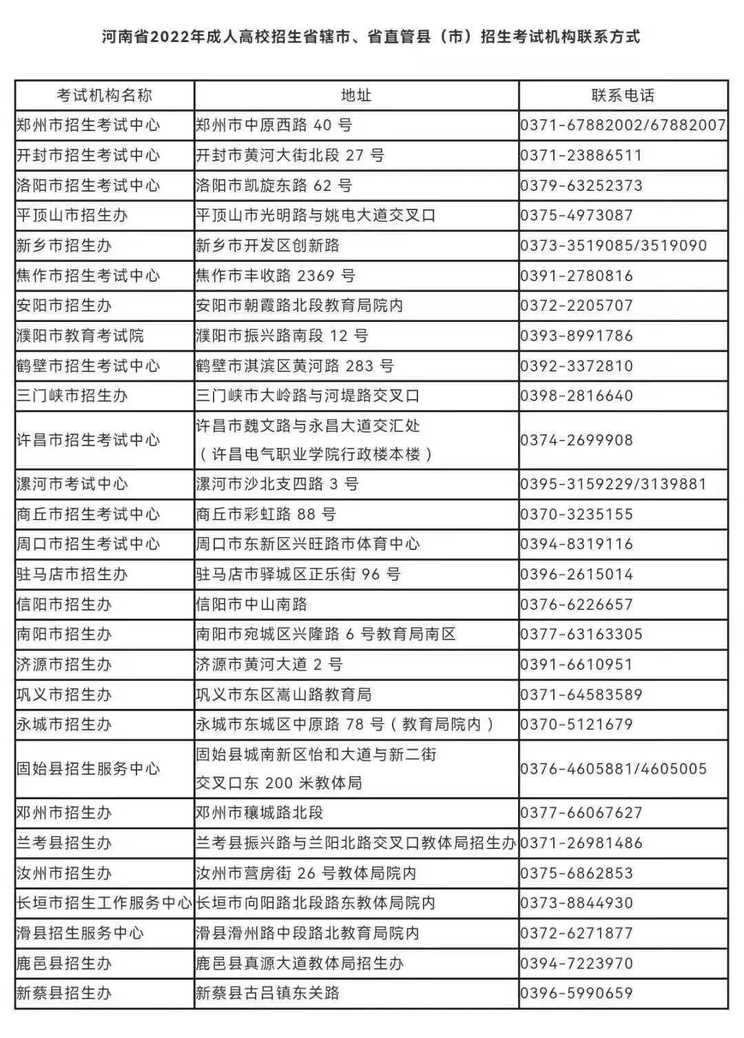
请各位考生考前坚持每日健康打卡,持续关注河南省教育考试院网站、微信公众号和手机短信发布与推送的考试相关信息,及时了解考试及疫情防控动态,确保安全顺利参加考试。考生如有问题请联系报考所在地考试机构。

附:河南省各地考试机构联系电话

  原文标题:关于做好河南省2022年成人高校招生考试考生防疫健康上报的公告

  文章来源:mp.weixin.qq.com/s/aiK-HeGGmg3H-o6TGZz2yQ

  以上是关于做好河南省2022年成人高校招生考试考生防疫健康上报公告的全部内容,更多关于做好河南省成人高校招生考试,考生防疫健康上报公告快讯信息敬请关注新乡人事考试网频道。

河南信阳最新招考信息

本文标签: 考生防疫健康上报公告 (编辑:李小图)
有报考疑惑?在线客服随时解惑

公告啥时候出?

报考问题解惑?报考条件?

报考岗位解惑   怎么备考?

冲刺资料领取?

2023国考报名人数查询
联系我们